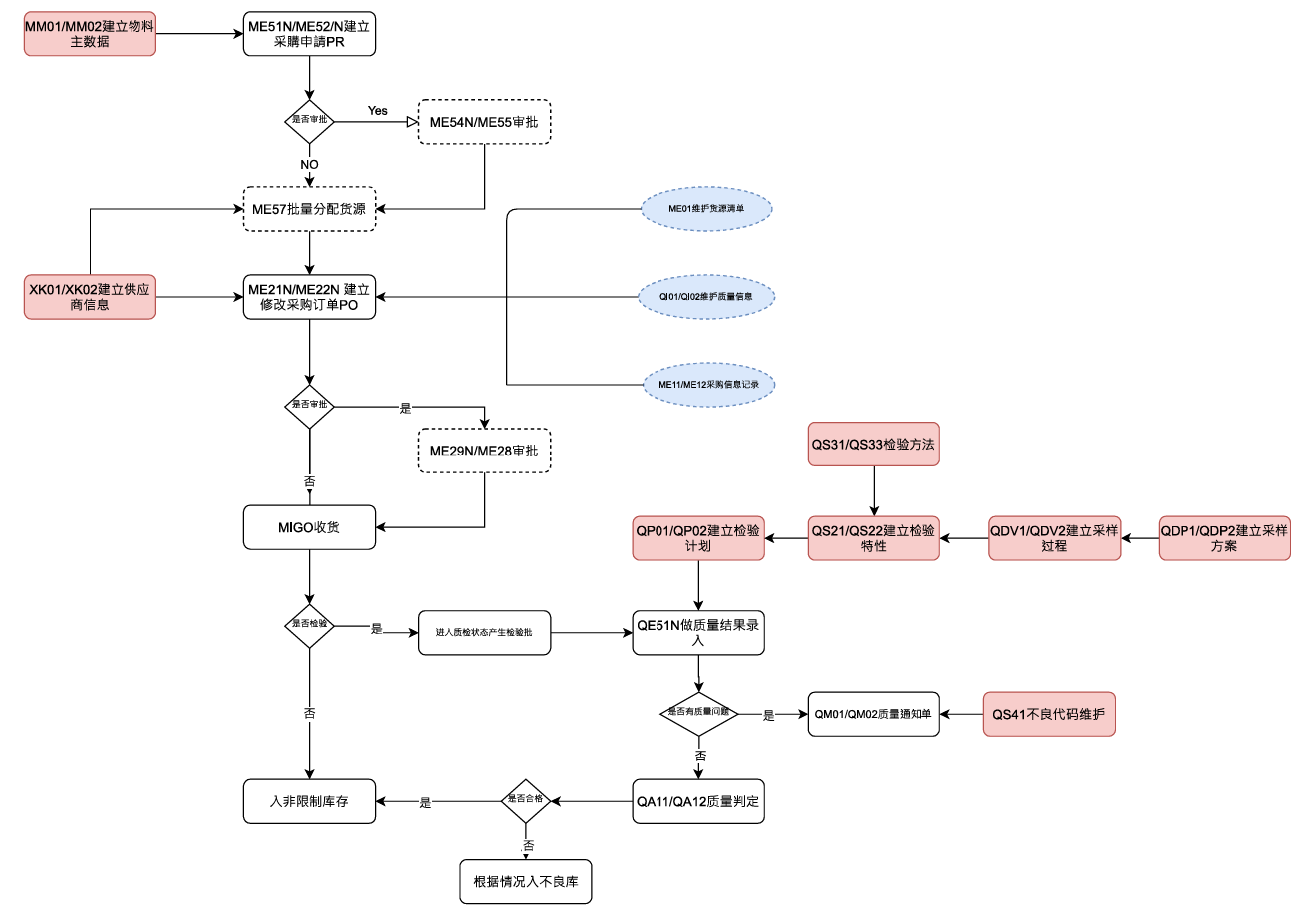
对于很多企业来讲,企业的采购和质量是是至关重要的,在企业中占比很重。对外购产品的质检十分严谨。SAP在MM和QM模块结合的十分紧密,如果掌握了图片中的事务码,你掌握了MM和QM80%的知识

MM模块事务码
MM01:创建物料主数据
MM02:修改物料主数据
MM03:查看物料主数据
XK01:创建供应商(S4已取消,改为BP)
ME51N:创建采购申请
ME52N:修改采购申请
ME54N:批准采购申请
ME57:批量分配货源
ME21N:创建采购订单
ME22N:修改采购订单
ME01:创建货源清单
ME11:创建采购信息记录
ME29N:审批采购申请
MIGO:采购订单入库
QM模块事务码
QI01:创建供应商的质量信息
QS31:创建检验方法
QS21:创建检验特性
QDV1:建立采样过程
QDP1:建立采样方案
QP01:创建检验计划
QE51N:输入检验结果
QM01:创建质量通知单
QS41:维护不良代码
QA11:品质判断